Search
Search
Accessibility Tools
Accessibility Tools
Color Contrast
High Contrast
Normal Contrast
Highlight Links
Invert
Saturation
Text Size
Font Size Increase
Font Size Decrease
Normal Font
Text Spacing
Line Height
Other controls
Hide Images
Big Cursor
Text to Speech
महाराष्ट्र शासन
Government of Maharashtra
जिल्हा परिषद ठाणे
Zilla Parishad Thane
Menu Toggle
More
Home
About Department
Introduction
Vision & Mission
Awards & Appreciations
Who’s Who
Departments
Panchayat Samiti
RTI
Right to Information: Clauses/Provisions 1 to 17
RTI Documents
RTI Contacts (PIOs / APIOs / AAs )
RTS
List of Notified Services
Maharashtra Right to Public Services Act Appellate Officer Contact
Schemes/Programmes
Notices
Events
Past Events
Announcements (General)
Recruitments
Tenders
Citizen’s Corner
Services
Grievance Redressal
Media Corner
News
Photo Gallery
Video Gallery
Directory
Publications
Handbook
Training Manuals
Magazines / Newsletters
Brochures / Pamphlets
Documents
Anukampa List
Circulars / Notifications
Seniority List
General Transfer List
Tourism
Places/Centres
Where to Stay
Website Security Audit Certificate
Close
Home
About Department
Print
Share on Facebook
Share on X
Share on Linkedin
About Department
Introduction
Vision and Mission
Awards and Appreciations
Whos Who
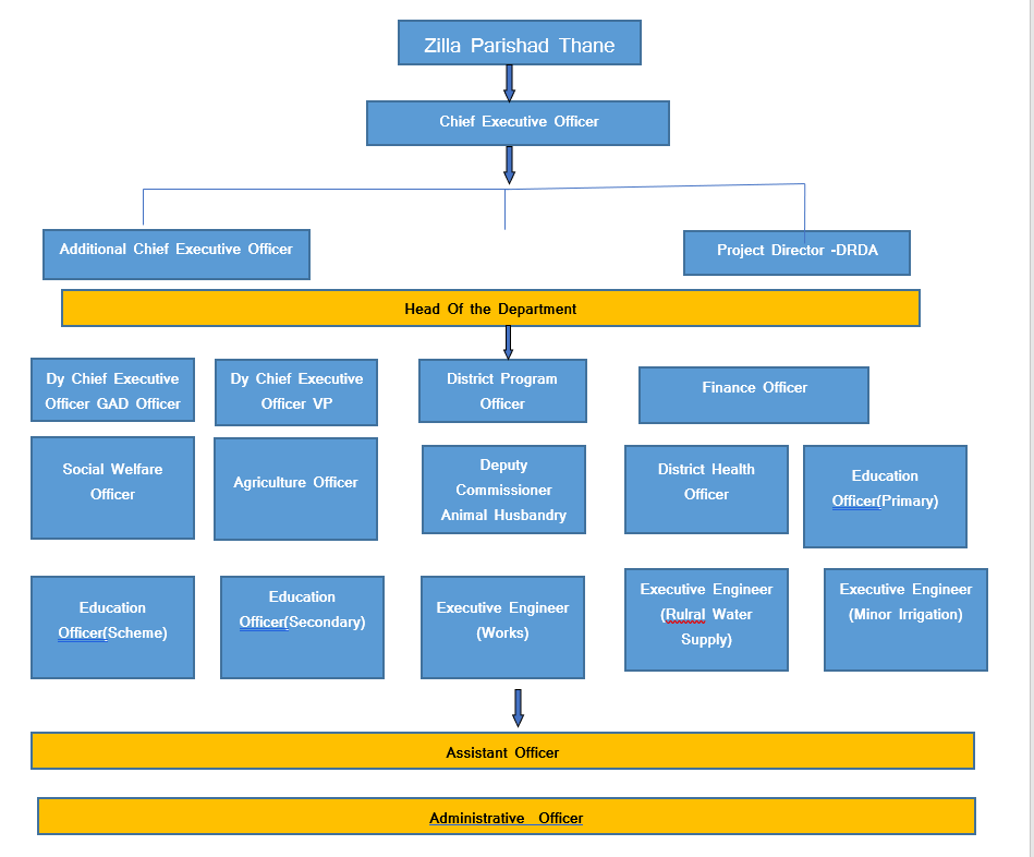
Administrative Structure