Social Welfare Department
About Department
The Social Welfare Department of Zilla Parishad, Thane, is primarily responsible for the welfare and social elevation of backward classes in rural areas. Since the economic condition of these populations, particularly those below the poverty line, is often precarious, the department provides various facilities and concessions to ensure their development.
Key Objectives and Focus Areas
The department prioritizes education as a means of upliftment but also implements a wide range of schemes categorized as follows:
- Educational Development: This includes quality scholarships for secondary school students, the Savitribai Phule Scholarship for girls in grades 8–10, and stipends for students in Industrial Training Institutes (ITI).
- Economic Welfare: Provision of individual financial assistance and community development projects funded through government grants and the 20% Zilla Parishad Cess Fund.
- Disability (Divyang) Welfare: Utilizing a 5% Cess Fund for schemes like seed capital, disability scholarships, and marriage grants for disabled individuals.
- Social & Community Schemes: Implementation of the Dalit Vasti Improvement Scheme for the development of SC and Nav-Buddhist settlements, and the Inter-caste Marriage Scheme to promote caste eradication.
- Special Grants: Use of 7% Forest Grants to provide facilities in forest villages within the Thane district
Introduction
The economic condition of backward class people living below the poverty line is very poor. It is the responsibility of the Social Welfare Department of the Zilla Parishad to provide them with all possible services and concessions and to facilitate their upliftment. Welfare schemes are implemented through this department using government grants. Provisions for plan, non-plan, and Scheduled Caste sub-plans are received every year for these schemes.
From the funds received, expenses are generally incurred on providing grants to recognized institutions, offering individual benefits/financial assistance to beneficiaries, and facilitating community development for the backward classes. Additionally, through 20% of the Zilla Parishad cess fund, various schemes for the welfare of backward classes are implemented, and through 5% of the cess fund, schemes for the welfare of persons with disabilities are executed, all in accordance with government guidelines.
Under the 7% forest grant, facilities are provided in forest villages in Thane district. Furthermore, awareness campaigns for addiction prevention and inter-caste marriage schemes aimed at eradicating caste practices are implemented through this department.
Vision and Mission
. Mandate and Responsibility
The primary duty of the Social Welfare Department is to facilitate the social and economic upliftment of backward class populations living below the poverty line,. Because their economic condition is often precarious (halakhi), the department acts as a central hub for providing government-sanctioned facilities and concessions,.
- Funding Mechanisms
The department manages several streams of funding to implement its welfare programs:
- Government Grants: Annual provisions are received through Non-Plan (Yojnettar), Plan (Yojnantargat), and Tribal Sub-plans (Adivasi Up-yojana),.
- Scheduled Caste Sub-plan: Additional funds are allocated specifically for the development of scheduled caste communities.
- Zilla Parishad Cess Funds: A critical portion of the budget comes from the Zilla Parishad’s own income, where 20% is reserved for backward class welfare and 5% (sometimes noted as 3% in specific contexts) is reserved for the welfare of the disabled (Divyang),.
- Forest Grants: 7% of forest grants are utilized to provide essential facilities in the forest villages of the Thane district.
- Expenditure and Implementation
The funds are utilized through three primary methods to ensure both individual and community growth:
- Grants to Institutions: Providing financial support to recognized organizations that work for social welfare,.
- Individual Benefits: Providing direct financial assistance or tools to individual beneficiaries to improve their economic status,.
- Community Development: Investing in the “Community Development of Backward Classes,” which includes the Dalit Vasti Improvement Scheme for developing settlements of Scheduled Castes and Nav-Buddhists,,.
Objectives and Functions
Key Welfare Schemes
The department categorizes its work into several specialized areas:
- Education: This is the department’s primary focus. Schemes include quality scholarships, the Savitribai Phule scholarship for girls in grades 8–10, and stipends for students in Industrial Training Institutes (ITI),.
- Social Reform: The department actively works on caste eradication through the Inter-caste Marriage Scheme,.
- Addiction Prevention: Continuous efforts are made toward the “Vyasanmukti” (Addiction-free) campaign and its promotion,.
- Disability Welfare: This includes the Seed Capital Scheme for disabled entrepreneurs, disability scholarships, and marriage grants for the disabled,.
Administrative setup
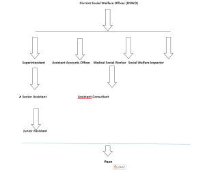
The department operates under the control of the Additional Chief Executive Officer, with the District Social Welfare Officer (currently Mrs. Ujwala Sapkale) serving as the senior administrative head,. Work is divided among nine specific desks (Karyasans), each responsible for different schemes to ensure organized delivery of services.
To ensure transparency, the department holds a Social Welfare Committee Meeting every month to discuss the implementation and progress of these various schemes.
Departmental Hierarchy
Services Given to Citizen
| Sr. No. | Service Details | Name and Designation of Service Providing Officer/Employee (Desk No.) | Prescribed Time Limit for Service | Name and Designation of Senior Officer for Grievances (if delayed) |
| 1 | 5% Z.P. Cess Fund Scheme (for Divyang/Disabled welfare) | Desk-2 (Mrs. Prajakta Patil) | Every Year | District Social Welfare Officer, Z.P. Thane |
| 2 | 20% Z.P. Cess Fund Scheme (for Backward Class welfare) | Desk-3 (Mrs. Prajakta Patil) | Every Year | District Social Welfare Officer, Z.P. Thane |
| 3 | Development of settlements for Scheduled Castes and Nav-Buddhist components | Desk-4 (Mr. Dnyaneshwar Sakharam Dhodkar) | Every Year | District Social Welfare Officer, Z.P. Thane |
| 4 | All Government Scholarships (including Savitribai Phule and Merit scholarships) | Desk-5 (Mrs. Savita Gosavi) | Every Year | District Social Welfare Officer, Z.P. Thane |
| 5 | Seed Capital Scheme for Divyang, Disability Scholarships, and Divyang Marriage Grant Scheme | Assistant Consultant (Mrs. S. J. Shirke – Desk 8) | Every Year | District Social Welfare Officer, Z.P. Thane |
| 6 | Inter-caste Marriage Incentive Grant | Social Welfare Inspector (Desk-1) | Every Year | District Social Welfare Officer, Z.P. Thane |
Government Resolutions (GR) Regarding Departmental Work
| Sr. No. | Subject According to Government Resolution | Government Resolution Number and Date | Remarks |
| 1 | Scholarship Scheme | Social Justice, Cultural Affairs, and Special Assistance Department, GR No. EBC-2003/P.K.116/MAVAK-2, dated May 23, 2003. | |
| 2 | 5% Disability (Divyang) Scheme | Government of Maharashtra, Rural Development Department, GR No. ZIPU-2018/P.K.54/Finance-3, dated June 25, 2018. | |
| 3 | 20% Z.P. Cess Scheme | Government of Maharashtra, Rural Development and Water Conservation Department, GR No. Magas/1089/P.K.73/34, dated October 20, 1999. | |
| 4 | Hostel Scheme | Government of Maharashtra, Social Welfare, Cultural Affairs, and Sports Department, GR No. BCH-1097/P.K.107/MAVAK-4, dated March 16, 1998. | |
| 5 | Inter-caste Marriage | Government of Maharashtra, Social Justice, Cultural Affairs, Sports, and Special Assistance Department, GR No. AJAVI-2003/P.K.501/MAVAK-2, dated August 6, 2004. | |
| 6 | Senior Artist Pension Scheme | Tourism and Cultural Affairs Department, GR No. Purak 6919/P.K.83/S.K.4, dated September 9, 2019. | |
| 7 | 7% Forest Grant | Rural Development and Water Conservation Department, GR No. Vikas 2009/P.K.8/PANRA-8, dated February 24, 2009. | |
| 8 | Marriage Scheme between Disabled and Non-Disabled | Social Justice and Special Assistance Department, GR No. Apang-2013/P.K.103/AK-2, dated June 17, 2014. | |
| 9 | Development of SC and Nav-Buddhist Components | Social Justice and Special Assistance Department, GR No. Davsu-2013/P.K.85/AJAK-1, dated August 1, 2013. | |
| 10 | Seed Capital Scheme (For Disabled) | Social Justice and Special Assistance Department, GR No. Apang-2008/P.K.212/Sudhar-3, dated July 2, 2010. |
Department Head
| SR No | Name of Department Head | Designation | Jurisdiction | Address / Phone Number | |
| 1 | Smt. Ujjwala Vasant Sapkale | District Social Welfare Officer | District Social Welfare Office, Zilla Parishad Thane | Plot No. A-106, A-107, S.G. Barve Road, Opposite G.S.T. Bhavan, Wagle Estate, MIDC, Thane – 400604
Phone Number 022-25448677 |
dswozpthane@gmail.com |
Citizen’s Charter Year 2025–26
- Introduction
The economic condition of people belonging to backward classes living below the poverty line is very poor. The responsibility of improving their condition by providing all types of services and concessions lies with the Social Welfare Department of the Zilla Parishad.
Through this department, welfare schemes are implemented using government grants. Every year, funds are received under Plan, Non-Plan, and Scheduled Caste Sub-Plan heads. From the received provisions, expenditure is generally incurred for:
- Providing grants to approved institutions,
- Giving individual benefits / financial assistance to beneficiaries, and
- Promoting the community development of backward classes.
Additionally, from the 20% cess fund of the Zilla Parishad, expenditure is incurred for the welfare of backward classes, and from the 5% cess fund, expenditure is incurred for the welfare of persons with disabilities, as per government guidelines through the Social Welfare Department.
From the 7% forest grant, basic amenities are provided in forest villages of Thane district. Furthermore, de-addiction awareness programmes and the Inter-caste Marriage Scheme for eradication of caste practices are also implemented through this department.
- Structure of the Social Welfare Department
The Honourable Additional Chief Executive Officer is the head of the Social Welfare Department and exercises control over the department. The District Social Welfare Officer is the senior administrative officer.
The work of the Social Welfare Department staff is divided into a total of eight branches, based on subjects. (Appendix 1 is attached herewith.)
- Time Schedule for Service Delivery
The time schedule for completion of services provided by the Social Welfare Department is presented in Appendix 1, Column No. 4.
As per Chapter 3, Section 11 of the Maharashtra Government Servants’ Transfer Regulation and Prevention of Delay in Discharge of Official Duties Act, 2005, the following matters are exempted from the time schedule mentioned in Column No. 4 of the service delivery schedule:
- Matters falling under the jurisdiction of the Lokayukta or Upa-Lokayukta,
- Matters related to constitutional institutions, commissions, and judicial proceedings,
- Matters concerning the Central Government or other State Governments, and
- Major policy matters to be placed before the Council of Ministers, and similar cases.
Appendix 1
Social Welfare Department
Govt. Of Maharashtra General Admin Office Circular No./NSD/2009/प्र.क्र.८०/०९/१८ Date ०४/०८/२००९
Citizen’s Charter 2025-26
| Sr. No. | Service Details | Designation of Responsible Officer/Employee (Desk No.) | Prescribed Time Limit | Senior Officer for Grievances |
| 1 | Processing applications received under the Right to Information (RTI) | Public Information Officer (PIO) / Superintendent | 30 Days | District Social Welfare Officer (DSWO) |
| 2 | Deciding on RTI Appeal applications | District Social Welfare Officer (DSWO) | 45 Days | Hon. State Information Commissioner |
| 3 | Organizing Social Welfare Committee Meetings | Social Welfare Inspector / Extension Officer | Monthly | District Social Welfare Officer (DSWO) |
| 4 | Submitting the ZP Annual Administration Report to the Government | Junior Assistant (Planning-3) | Every Year | District Social Welfare Officer (DSWO) |
| 5 | Action on representations received during Lokshahi Din (Democracy Day) | Junior Assistant (Establishment) | 30 Days | District Social Welfare Officer (DSWO) |
| 6 | Action on complaints/applications from Janata Darbar | Respective Desk (Karyasan) | 30 Days | District Social Welfare Officer (DSWO) |
| 7 | Action on general complaint applications within the department | Respective Desk (Karyasan) | 30 Days | District Social Welfare Officer (DSWO) |
| 8 | Action on pending audit points (Local Fund/Accountant General/PRC) | Assistant Accounts Officer | 7 Days | District Social Welfare Officer (DSWO) |
| 9 | Computerization of data for the Panchayat Raj Portal | Junior Assistant | Every Year | District Social Welfare Officer (DSWO) |
| 10 | Inspection of Aided Hostels | Desk-1 (Karyasan-1) | Minimum 3 per year | District Social Welfare Officer (DSWO) |
Appendix 1
Social Welfare Department
Govt. Of Maharashtra General Admin Office Circular No./NSD/2009/प्र.क्र.८०/०९/१८ Date ०४/०८/२००९
Citizen’s Charter 2025-26
| Sr. No. | Service Details | Name and Designation of Service Providing Officer/Employee (Desk No.) | Prescribed Time Limit for Service | Name and Designation of Senior Officer for Grievances (if delayed) |
| 1 | 5% Z.P. Cess Fund Scheme (for Divyang/Disabled welfare) | Desk-2 (Mrs. Prajakta Patil) | Every Year | District Social Welfare Officer, Z.P. Thane |
| 2 | 20% Z.P. Cess Fund Scheme (for Backward Class welfare) | Desk-3 (Mrs. Prajakta Patil) | Every Year | District Social Welfare Officer, Z.P. Thane |
| 3 | Development of settlements for Scheduled Castes and Nav-Buddhist components | Desk-4 (Mr. Dnyaneshwar Sakharam Dhodkar) | Every Year | District Social Welfare Officer, Z.P. Thane |
| 4 | All Government Scholarships (including Savitribai Phule and Merit scholarships) | Desk-5 (Mrs. Savita Gosavi) | Every Year | District Social Welfare Officer, Z.P. Thane |
| 5 | Seed Capital Scheme for Divyang, Disability Scholarships, and Divyang Marriage Grant Scheme | Assistant Consultant (Mrs. S. J. Shirke – Desk 8) | Every Year | District Social Welfare Officer, Z.P. Thane |
| 6 | Inter-caste Marriage Incentive Grant | Social Welfare Inspector (Desk-1) | Every Year | District Social Welfare Officer, Z.P. Thane |
